Call me back | My basket | Checkout | Add to email list

     You are here: Website » Knowledge base

« back to website

OperatingTheDASH4PROFD / DASH4PROFDMenuStructure

Menu structure

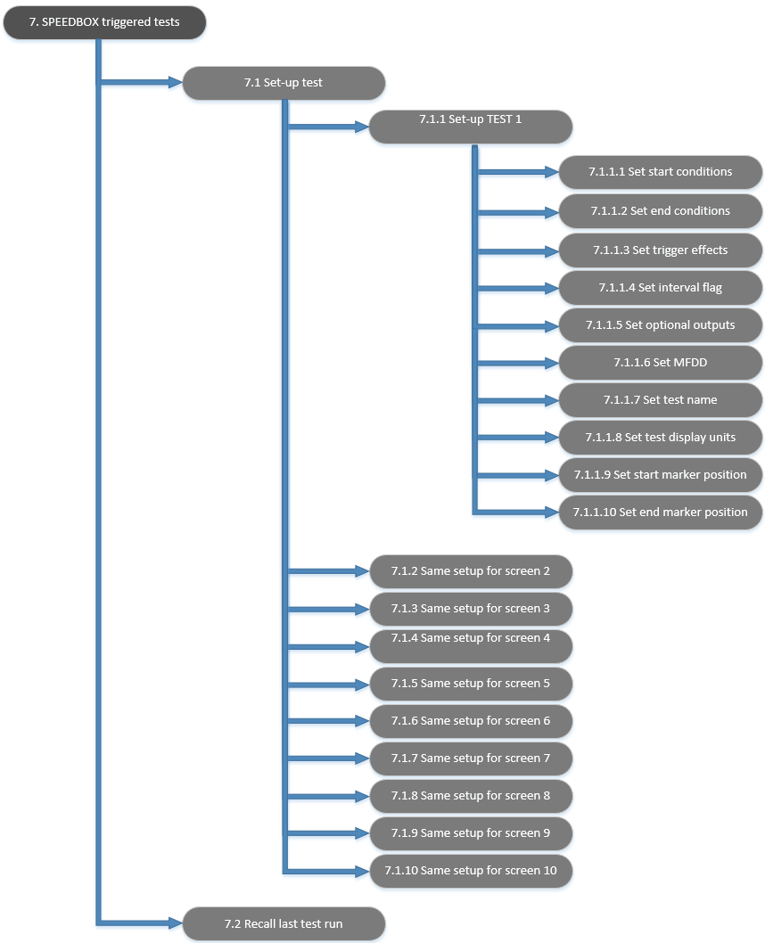
Following figures illustrates the structure of the menu system. The following sections describe the details and operation of each function.

Page last modified on February 07, 2024, at 01:49 PM